Open In Colab   Open in Kaggle

Bonus Tutorial: Extending the Wilson-Cowan Model

Week 2, Day 4: Dynamic Networks

By Neuromatch Academy

Content creators: Qinglong Gu, Songtin Li, Arvind Kumar, John Murray, Julijana Gjorgjieva

Content reviewers: Maryam Vaziri-Pashkam, Ella Batty, Lorenzo Fontolan, Richard Gao, Spiros Chavlis, Michael Waskom

Production editors: Siddharth Suresh, Gagana B, Spiros Chavlis


Tutorial Objectives

In the previous tutorial, you learned about the Wilson-Cowan rate model. Here we will dive into some deeper analyses of this model.

Bonus steps:

  • Find and plot the fixed points of the Wilson-Cowan model.

  • Investigate the stability of the Wilson-Cowan model by linearizing its dynamics and examining the Jacobian matrix.

  • Learn how the Wilson-Cowan model can reach an oscillatory state.

Applications of Wilson-Cowan model:

  • Visualize the behavior of an Inhibition-stabilized network.

  • Simulate working memory using the Wilson-Cowan model.


Reference paper:

Wilson, H., and Cowan, J. (1972). Excitatory and inhibitory interactions in localized populations of model neurons. Biophysical Journal 12. doi: 10.1016/S0006-3495(72)86068-5


Setup

⚠ Experimental LLM-enhanced tutorial ⚠

This notebook includes Neuromatch’s experimental Chatify 🤖 functionality. The Chatify notebook extension adds support for a large language model-based “coding tutor” to the materials. The tutor provides automatically generated text to help explain any code cell in this notebook.

Note that using Chatify may cause breaking changes and/or provide incorrect or misleading information. If you wish to proceed by installing and enabling the Chatify extension, you should run the next two code blocks (hidden by default). If you do not want to use this experimental version of the Neuromatch materials, please use the stable materials instead.

To use the Chatify helper, insert the %%explain magic command at the start of any code cell and then run it (shift + enter) to access an interface for receiving LLM-based assitance. You can then select different options from the dropdown menus depending on what sort of assitance you want. To disable Chatify and run the code block as usual, simply delete the %%explain command and re-run the cell.

Note that, by default, all of Chatify’s responses are generated locally. This often takes several minutes per response. Once you click the “Submit request” button, just be patient– stuff is happening even if you can’t see it right away!

Thanks for giving Chatify a try! Love it? Hate it? Either way, we’d love to hear from you about your Chatify experience! Please consider filling out our brief survey to provide feedback and help us make Chatify more awesome!

Run the next two cells to install and configure Chatify…

%pip install -q davos
import davos
davos.config.suppress_stdout = True
Note: you may need to restart the kernel to use updated packages.
smuggle chatify      # pip: git+https://github.com/ContextLab/chatify.git
%load_ext chatify
Downloading and initializing model; this may take a few minutes...
llama.cpp: loading model from /home/runner/.cache/huggingface/hub/models--TheBloke--Llama-2-7B-Chat-GGML/snapshots/501a3c8182cd256a859888fff4e838c049d5d7f6/llama-2-7b-chat.ggmlv3.q5_1.bin
llama_model_load_internal: format     = ggjt v3 (latest)
llama_model_load_internal: n_vocab    = 32000
llama_model_load_internal: n_ctx      = 512
llama_model_load_internal: n_embd     = 4096
llama_model_load_internal: n_mult     = 256
llama_model_load_internal: n_head     = 32
llama_model_load_internal: n_layer    = 32
llama_model_load_internal: n_rot      = 128
llama_model_load_internal: freq_base  = 10000.0
llama_model_load_internal: freq_scale = 1
llama_model_load_internal: ftype      = 9 (mostly Q5_1)
llama_model_load_internal: n_ff       = 11008
llama_model_load_internal: model size = 7B
llama_model_load_internal: ggml ctx size =    0.08 MB
llama_model_load_internal: mem required  = 6390.60 MB (+ 1026.00 MB per state)
AVX = 1 | AVX2 = 1 | AVX512 = 1 | AVX512_VBMI = 0 | AVX512_VNNI = 0 | FMA = 1 | NEON = 0 | ARM_FMA = 0 | F16C = 1 | FP16_VA = 0 | WASM_SIMD = 0 | BLAS = 0 | SSE3 = 1 | VSX = 0 | llama_new_context_with_model: kv self size  =  256.00 MB

Install and import feedback gadget

# @title Install and import feedback gadget

!pip3 install vibecheck datatops --quiet

from vibecheck import DatatopsContentReviewContainer
def content_review(notebook_section: str):
    return DatatopsContentReviewContainer(
        "",  # No text prompt
        notebook_section,
        {
            "url": "https://pmyvdlilci.execute-api.us-east-1.amazonaws.com/klab",
            "name": "neuromatch_cn",
            "user_key": "y1x3mpx5",
        },
    ).render()


feedback_prefix = "W2D4_T3_Bonus"
# Imports
import matplotlib.pyplot as plt
import numpy as np
import scipy.optimize as opt  # root-finding algorithm

Figure Settings

# @title Figure Settings
import logging
logging.getLogger('matplotlib.font_manager').disabled = True

import ipywidgets as widgets  # interactive display
%config InlineBackend.figure_format = 'retina'
plt.style.use("https://raw.githubusercontent.com/NeuromatchAcademy/course-content/main/nma.mplstyle")

Plotting Functions

# @title Plotting Functions

def plot_FI_inverse(x, a, theta):
  f, ax = plt.subplots()
  ax.plot(x, F_inv(x, a=a, theta=theta))
  ax.set(xlabel="$x$", ylabel="$F^{-1}(x)$")


def plot_FI_EI(x, FI_exc, FI_inh):
  plt.figure()
  plt.plot(x, FI_exc, 'b', label='E population')
  plt.plot(x, FI_inh, 'r', label='I population')
  plt.legend(loc='lower right')
  plt.xlabel('x (a.u.)')
  plt.ylabel('F(x)')
  plt.show()


def my_test_plot(t, rE1, rI1, rE2, rI2):

  plt.figure()
  ax1 = plt.subplot(211)
  ax1.plot(pars['range_t'], rE1, 'b', label='E population')
  ax1.plot(pars['range_t'], rI1, 'r', label='I population')
  ax1.set_ylabel('Activity')
  ax1.legend(loc='best')

  ax2 = plt.subplot(212, sharex=ax1, sharey=ax1)
  ax2.plot(pars['range_t'], rE2, 'b', label='E population')
  ax2.plot(pars['range_t'], rI2, 'r', label='I population')
  ax2.set_xlabel('t (ms)')
  ax2.set_ylabel('Activity')
  ax2.legend(loc='best')

  plt.tight_layout()
  plt.show()


def plot_nullclines(Exc_null_rE, Exc_null_rI, Inh_null_rE, Inh_null_rI):

  plt.figure()
  plt.plot(Exc_null_rE, Exc_null_rI, 'b', label='E nullcline')
  plt.plot(Inh_null_rE, Inh_null_rI, 'r', label='I nullcline')
  plt.xlabel(r'$r_E$')
  plt.ylabel(r'$r_I$')
  plt.legend(loc='best')
  plt.show()


def my_plot_nullcline(pars):
  Exc_null_rE = np.linspace(-0.01, 0.96, 100)
  Exc_null_rI = get_E_nullcline(Exc_null_rE, **pars)
  Inh_null_rI = np.linspace(-.01, 0.8, 100)
  Inh_null_rE = get_I_nullcline(Inh_null_rI, **pars)

  plt.plot(Exc_null_rE, Exc_null_rI, 'b', label='E nullcline')
  plt.plot(Inh_null_rE, Inh_null_rI, 'r', label='I nullcline')
  plt.xlabel(r'$r_E$')
  plt.ylabel(r'$r_I$')
  plt.legend(loc='best')


def my_plot_vector(pars, my_n_skip=2, myscale=5):
  EI_grid = np.linspace(0., 1., 20)
  rE, rI = np.meshgrid(EI_grid, EI_grid)
  drEdt, drIdt = EIderivs(rE, rI, **pars)

  n_skip = my_n_skip

  plt.quiver(rE[::n_skip, ::n_skip], rI[::n_skip, ::n_skip],
             drEdt[::n_skip, ::n_skip], drIdt[::n_skip, ::n_skip],
             angles='xy', scale_units='xy', scale=myscale, facecolor='c')

  plt.xlabel(r'$r_E$')
  plt.ylabel(r'$r_I$')


def my_plot_trajectory(pars, mycolor, x_init, mylabel):
  pars = pars.copy()
  pars['rE_init'], pars['rI_init'] = x_init[0], x_init[1]
  rE_tj, rI_tj = simulate_wc(**pars)

  plt.plot(rE_tj, rI_tj, color=mycolor, label=mylabel)
  plt.plot(x_init[0], x_init[1], 'o', color=mycolor, ms=8)
  plt.xlabel(r'$r_E$')
  plt.ylabel(r'$r_I$')


def my_plot_trajectories(pars, dx, n, mylabel):
  """
  Solve for I along the E_grid from dE/dt = 0.

  Expects:
  pars    : Parameter dictionary
  dx      : increment of initial values
  n       : n*n trjectories
  mylabel : label for legend

  Returns:
    figure of trajectory
  """
  pars = pars.copy()
  for ie in range(n):
    for ii in range(n):
      pars['rE_init'], pars['rI_init'] = dx * ie, dx * ii
      rE_tj, rI_tj = simulate_wc(**pars)
      if (ie == n-1) & (ii == n-1):
          plt.plot(rE_tj, rI_tj, 'gray', alpha=0.8, label=mylabel)
      else:
          plt.plot(rE_tj, rI_tj, 'gray', alpha=0.8)

  plt.xlabel(r'$r_E$')
  plt.ylabel(r'$r_I$')


def plot_complete_analysis(pars):
  plt.figure(figsize=(7.7, 6.))

  # plot example trajectories
  my_plot_trajectories(pars, 0.2, 6,
                       'Sample trajectories \nfor different init. conditions')
  my_plot_trajectory(pars, 'orange', [0.6, 0.8],
                     'Sample trajectory for \nlow activity')
  my_plot_trajectory(pars, 'm', [0.6, 0.6],
                     'Sample trajectory for \nhigh activity')

  # plot nullclines
  my_plot_nullcline(pars)

  # plot vector field
  EI_grid = np.linspace(0., 1., 20)
  rE, rI = np.meshgrid(EI_grid, EI_grid)
  drEdt, drIdt = EIderivs(rE, rI, **pars)
  n_skip = 2
  plt.quiver(rE[::n_skip, ::n_skip], rI[::n_skip, ::n_skip],
             drEdt[::n_skip, ::n_skip], drIdt[::n_skip, ::n_skip],
             angles='xy', scale_units='xy', scale=5., facecolor='c')

  plt.legend(loc=[1.02, 0.57], handlelength=1)
  plt.show()


def plot_fp(x_fp, position=(0.02, 0.1), rotation=0):
  plt.plot(x_fp[0], x_fp[1], 'ko', ms=8)
  plt.text(x_fp[0] + position[0], x_fp[1] + position[1],
           f'Fixed Point1=\n({x_fp[0]:.3f}, {x_fp[1]:.3f})',
           horizontalalignment='center', verticalalignment='bottom',
           rotation=rotation)

Helper functions

# @title Helper functions


def default_pars(**kwargs):
  pars = {}

  # Excitatory parameters
  pars['tau_E'] = 1.     # Timescale of the E population [ms]
  pars['a_E'] = 1.2      # Gain of the E population
  pars['theta_E'] = 2.8  # Threshold of the E population

  # Inhibitory parameters
  pars['tau_I'] = 2.0    # Timescale of the I population [ms]
  pars['a_I'] = 1.0      # Gain of the I population
  pars['theta_I'] = 4.0  # Threshold of the I population

  # Connection strength
  pars['wEE'] = 9.   # E to E
  pars['wEI'] = 4.   # I to E
  pars['wIE'] = 13.  # E to I
  pars['wII'] = 11.  # I to I

  # External input
  pars['I_ext_E'] = 0.
  pars['I_ext_I'] = 0.

  # simulation parameters
  pars['T'] = 50.        # Total duration of simulation [ms]
  pars['dt'] = .1        # Simulation time step [ms]
  pars['rE_init'] = 0.2  # Initial value of E
  pars['rI_init'] = 0.2  # Initial value of I

  # External parameters if any
  for k in kwargs:
      pars[k] = kwargs[k]

  # Vector of discretized time points [ms]
  pars['range_t'] = np.arange(0, pars['T'], pars['dt'])

  return pars


def F(x, a, theta):
  """
  Population activation function, F-I curve

  Args:
    x     : the population input
    a     : the gain of the function
    theta : the threshold of the function

  Returns:
    f     : the population activation response f(x) for input x
  """

  # add the expression of f = F(x)
  f = (1 + np.exp(-a * (x - theta)))**-1 - (1 + np.exp(a * theta))**-1

  return f


def dF(x, a, theta):
  """
  Derivative of the population activation function.

  Args:
    x     : the population input
    a     : the gain of the function
    theta : the threshold of the function

  Returns:
    dFdx  :  Derivative of the population activation function.
  """

  dFdx = a * np.exp(-a * (x - theta)) * (1 + np.exp(-a * (x - theta)))**-2

  return dFdx

def F_inv(x, a, theta):
  """
  Args:
    x         : the population input
    a         : the gain of the function
    theta     : the threshold of the function

  Returns:
    F_inverse : value of the inverse function
  """

  # Calculate Finverse (ln(x) can be calculated as np.log(x))
  F_inverse = -1/a * np.log((x + (1 + np.exp(a * theta))**-1)**-1 - 1) + theta

  return F_inverse


def get_E_nullcline(rE, a_E, theta_E, wEE, wEI, I_ext_E, **other_pars):
  """
  Solve for rI along the rE from drE/dt = 0.

  Args:
    rE    : response of excitatory population
    a_E, theta_E, wEE, wEI, I_ext_E : Wilson-Cowan excitatory parameters
    Other parameters are ignored

  Returns:
    rI    : values of inhibitory population along the nullcline on the rE
  """
  # calculate rI for E nullclines on rI
  rI = 1 / wEI * (wEE * rE - F_inv(rE, a_E, theta_E) + I_ext_E)

  return rI


def get_I_nullcline(rI, a_I, theta_I, wIE, wII, I_ext_I, **other_pars):
  """
  Solve for E along the rI from dI/dt = 0.

  Args:
    rI    : response of inhibitory population
    a_I, theta_I, wIE, wII, I_ext_I : Wilson-Cowan inhibitory parameters
    Other parameters are ignored

  Returns:
    rE    : values of the excitatory population along the nullcline on the rI
  """
  # calculate rE for I nullclines on rI
  rE = 1 / wIE * (wII * rI + F_inv(rI, a_I, theta_I) - I_ext_I)

  return rE

def EIderivs(rE, rI,
             tau_E, a_E, theta_E, wEE, wEI, I_ext_E,
             tau_I, a_I, theta_I, wIE, wII, I_ext_I,
             **other_pars):
  """Time derivatives for E/I variables (dE/dt, dI/dt)."""

  # Compute the derivative of rE
  drEdt = (-rE + F(wEE * rE - wEI * rI + I_ext_E, a_E, theta_E)) / tau_E

  # Compute the derivative of rI
  drIdt = (-rI + F(wIE * rE - wII * rI + I_ext_I, a_I, theta_I)) / tau_I

  return drEdt, drIdt

def simulate_wc(tau_E, a_E, theta_E, tau_I, a_I, theta_I,
                wEE, wEI, wIE, wII, I_ext_E, I_ext_I,
                rE_init, rI_init, dt, range_t, **other_pars):
  """
  Simulate the Wilson-Cowan equations

  Args:
    Parameters of the Wilson-Cowan model

  Returns:
    rE, rI (arrays) : Activity of excitatory and inhibitory populations
  """
  # Initialize activity arrays
  Lt = range_t.size
  rE = np.append(rE_init, np.zeros(Lt - 1))
  rI = np.append(rI_init, np.zeros(Lt - 1))
  I_ext_E = I_ext_E * np.ones(Lt)
  I_ext_I = I_ext_I * np.ones(Lt)

  # Simulate the Wilson-Cowan equations
  for k in range(Lt - 1):

    # Calculate the derivative of the E population
    drE = dt / tau_E * (-rE[k] + F(wEE * rE[k] - wEI * rI[k] + I_ext_E[k],
                                   a_E, theta_E))

    # Calculate the derivative of the I population
    drI = dt / tau_I * (-rI[k] + F(wIE * rE[k] - wII * rI[k] + I_ext_I[k],
                                   a_I, theta_I))

    # Update using Euler's method
    rE[k + 1] = rE[k] + drE
    rI[k + 1] = rI[k] + drI

  return rE, rI

The helper functions included:

  • Parameter dictionary: default_pars(**kwargs). You can use:

    • pars = default_pars() to get all the parameters, and then you can execute print(pars) to check these parameters.

    • pars = default_pars(T=T_sim, dt=time_step) to set a different simulation time and time step

    • After pars = default_pars(), use par['New_para'] = value to add a new parameter with its value

    • Pass to functions that accept individual parameters with func(**pars)

  • F-I curve: F(x, a, theta)

  • Derivative of the F-I curve: dF(x, a, theta)

  • Inverse of F-I curve: F_inv

  • Nullcline calculations: get_E_nullcline, get_I_nullcline

  • Derivatives of E/I variables: EIderivs

  • Simulate the Wilson-Cowan model: simulate_wc


Section 1: Fixed points, stability analysis, and limit cycles in the Wilson-Cowan model

Correction to video: this is now the first part of the second bonus tutorial, not the last part of the second tutorial

Video 1: Fixed points and their stability

Submit your feedback

# @title Submit your feedback
content_review(f"{feedback_prefix}_Fixed_points_and_stability_Video")

As in Tutorial 2, we will be looking at the Wilson-Cowan model, with coupled equations representing the dynamics of the excitatory or inhibitory population:

(332)\[\begin{align} \tau_E \frac{dr_E}{dt} &= -r_E + F_E(w_{EE}r_E -w_{EI}r_I + I^{\text{ext}}_E;a_E,\theta_E) \\ \tau_I \frac{dr_I}{dt} &= -r_I + F_I(w_{IE}r_E -w_{II}r_I + I^{\text{ext}}_I;a_I,\theta_I) \qquad (1) \end{align}\]

\(r_E(t)\) represents the average activation (or firing rate) of the excitatory population at time \(t\), and \(r_I(t)\) the activation (or firing rate) of the inhibitory population. The parameters \(\tau_E\) and \(\tau_I\) control the timescales of the dynamics of each population. Connection strengths are given by: \(w_{EE}\) (E \(\rightarrow\) E), \(w_{EI}\) (I \(\rightarrow\) E), \(w_{IE}\) (E \(\rightarrow\) I), and \(w_{II}\) (I \(\rightarrow\) I). The terms \(w_{EI}\) and \(w_{IE}\) represent connections from inhibitory to excitatory population and vice versa, respectively. The transfer functions (or F-I curves) \(F_E(x;a_E,\theta_E)\) and \(F_I(x;a_I,\theta_I)\) can be different for the excitatory and the inhibitory populations.

Section 1.1: Fixed Points of the E/I system

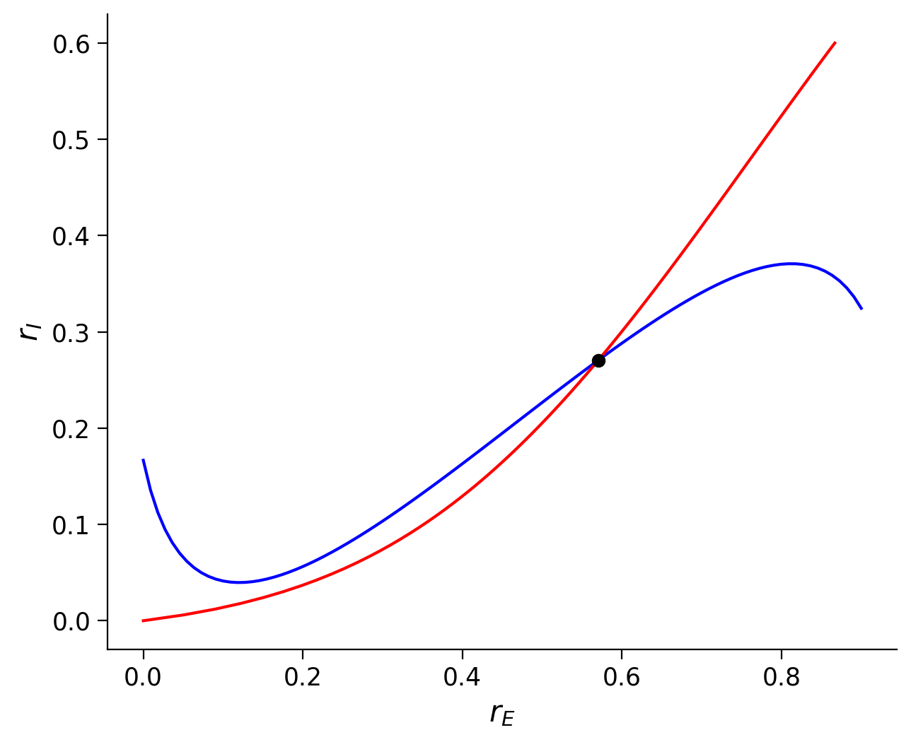
The intersection points of the two nullcline curves are the fixed points of the Wilson-Cowan model in Equation \((1)\).

In the next exercise, we will find the coordinate of all fixed points for a given set of parameters.

We’ll make use of two functions, similar to ones we saw in Tutorial 1, which use a root-finding algorithm to find the fixed points of the system with Excitatory and Inhibitory populations.

Execute to visualize nullclines

# @markdown Execute to visualize nullclines

# Set parameters
pars = default_pars()
Exc_null_rE = np.linspace(-0.01, 0.96, 100)
Inh_null_rI = np.linspace(-.01, 0.8, 100)

# Compute nullclines
Exc_null_rI = get_E_nullcline(Exc_null_rE, **pars)
Inh_null_rE = get_I_nullcline(Inh_null_rI, **pars)

plot_nullclines(Exc_null_rE, Exc_null_rI, Inh_null_rE, Inh_null_rI)
../../../_images/W2D4_Tutorial3_25_0.png

Execute the cell to define my_fp and check_fp

# @markdown *Execute the cell to define `my_fp` and `check_fp`*

def my_fp(pars, rE_init, rI_init):
  """
  Use opt.root function to solve Equations (2)-(3) from initial values
  """

  tau_E, a_E, theta_E = pars['tau_E'], pars['a_E'], pars['theta_E']
  tau_I, a_I, theta_I = pars['tau_I'], pars['a_I'], pars['theta_I']
  wEE, wEI = pars['wEE'], pars['wEI']
  wIE, wII = pars['wIE'], pars['wII']
  I_ext_E, I_ext_I = pars['I_ext_E'], pars['I_ext_I']

  # define the right hand of wilson-cowan equations
  def my_WCr(x):

    rE, rI = x
    drEdt = (-rE + F(wEE * rE - wEI * rI + I_ext_E, a_E, theta_E)) / tau_E
    drIdt = (-rI + F(wIE * rE - wII * rI + I_ext_I, a_I, theta_I)) / tau_I
    y = np.array([drEdt, drIdt])

    return y

  x0 = np.array([rE_init, rI_init])
  x_fp = opt.root(my_WCr, x0).x

  return x_fp


def check_fp(pars, x_fp, mytol=1e-6):
  """
  Verify (drE/dt)^2 + (drI/dt)^2< mytol

  Args:
    pars    : Parameter dictionary
    fp      : value of fixed point
    mytol   : tolerance, default as 10^{-6}

  Returns :
    Whether it is a correct fixed point: True/False
  """

  drEdt, drIdt = EIderivs(x_fp[0], x_fp[1], **pars)

  return drEdt**2 + drIdt**2 < mytol

help(my_fp)
Help on function my_fp in module __main__:

my_fp(pars, rE_init, rI_init)
    Use opt.root function to solve Equations (2)-(3) from initial values

Coding Exercise 1.1: Find the fixed points of the Wilson-Cowan model

From the above nullclines, we notice that the system features three fixed points with the parameters we used. To find their coordinates, we need to choose a proper initial value to give to the opt.root function inside of the function my_fp we just defined, since the algorithm can only find fixed points in the vicinity of the initial value.

In this exercise, you will use the function my_fp to find each of the fixed points by varying the initial values. Note that you can choose the values near the intersections of the nullclines as the initial values to calculate the fixed points.

pars = default_pars()

######################################################################
# TODO: Provide initial values to calculate the fixed points
# Check if x_fp's are the correct with the function check_fp(x_fp)
# Hint: vary different initial values to find the correct fixed points
raise NotImplementedError('student exercise: find fixed points')
######################################################################

my_plot_nullcline(pars)

# Find the first fixed point
x_fp_1 = my_fp(pars, ..., ...)
if check_fp(pars, x_fp_1):
  plot_fp(x_fp_1)

# Find the second fixed point
x_fp_2 = my_fp(pars, ..., ...)
if check_fp(pars, x_fp_2):
  plot_fp(x_fp_2)

# Find the third fixed point
x_fp_3 = my_fp(pars, ..., ...)
if check_fp(pars, x_fp_3):
  plot_fp(x_fp_3)

Click for solution

Example output:

Solution hint

Submit your feedback

# @title Submit your feedback
content_review(f"{feedback_prefix}_Find_the_Fixed_points_of_WE_Exercise")

Section 1.2: Stability of a fixed point and eigenvalues of the Jacobian Matrix

First, let’s first rewrite the system \(1\) as:

(333)\[\begin{align} \frac{dr_E}{dt} &= G_E(r_E,r_I) \\ \frac{dr_I}{dt} &= G_I(r_E,r_I) \end{align}\]

where

(334)\[\begin{align} G_E(r_E,r_I) &= \frac{1}{\tau_E} [-r_E + F_E(w_{EE}r_E -w_{EI}r_I + I^{\text{ext}}_E;a,\theta)] \\ G_I(r_E,r_I) &= \frac{1}{\tau_I} [-r_I + F_I(w_{IE}r_E -w_{II}r_I + I^{\text{ext}}_I;a,\theta)] \end{align}\]

By definition, \(\displaystyle\frac{dr_E}{dt}=0\) and \(\displaystyle\frac{dr_I}{dt}=0\) at each fixed point. Therefore, if the initial state is exactly at the fixed point, the state of the system will not change as time evolves.

However, if the initial state deviates slightly from the fixed point, there are two possibilities the trajectory will be attracted back to the

  1. The trajectory will be attracted back to the fixed point

  2. The trajectory will diverge from the fixed point.

These two possibilities define the type of fixed point, i.e., stable or unstable. Similar to the 1D system studied in the previous tutorial, the stability of a fixed point \((r_E^*, r_I^*)\) can be determined by linearizing the dynamics of the system (can you figure out how?). The linearization will yield a matrix of first-order derivatives called the Jacobian matrix:

(335)\[\begin{equation} J= \left[ {\begin{array} \displaystyle{\frac{\partial}{\partial r_E}}G_E(r_E^*, r_I^*) & \displaystyle{\frac{\partial}{\partial r_I}}G_E(r_E^*, r_I^*)\\[1mm] \displaystyle\frac{\partial}{\partial r_E} G_I(r_E^*, r_I^*) & \displaystyle\frac{\partial}{\partial r_I}G_I(r_E^*, r_I^*) \\ \end{array} } \right] \quad (7) \end{equation}\]

The eigenvalues of the Jacobian matrix calculated at the fixed point will determine whether it is a stable or unstable fixed point.

We can now compute the derivatives needed to build the Jacobian matrix. Using the chain and product rules the derivatives for the excitatory population are given by:


(336)\[\begin{align} \frac{\partial}{\partial r_E} G_E(r_E^*, r_I^*) &= \frac{1}{\tau_E} [-1 + w_{EE} F_E'(w_{EE}r_E^* -w_{EI}r_I^* + I^{\text{ext}}_E;\alpha_E, \theta_E)] \\[1mm] \frac{\partial}{\partial r_I} G_E(r_E^*, r_I^*) &= \frac{1}{\tau_E} [-w_{EI} F_E'(w_{EE}r_E^* -w_{EI}r_I^* + I^{\text{ext}}_E;\alpha_E, \theta_E)] \end{align}\]

The same applies to the inhibitory population.

Coding Exercise 1.2: Compute the Jacobian Matrix for the Wilson-Cowan model

Here, you can use dF(x,a,theta) defined in the Helper functions to calculate the derivative of the F-I curve.

def get_eig_Jacobian(fp,
                     tau_E, a_E, theta_E, wEE, wEI, I_ext_E,
                     tau_I, a_I, theta_I, wIE, wII, I_ext_I, **other_pars):
  """Compute eigenvalues of the Wilson-Cowan Jacobian matrix at fixed point."""
  # Initialization
  rE, rI = fp
  J = np.zeros((2, 2))

  ###########################################################################
  # TODO for students: compute J and disable the error
  raise NotImplementedError("Student exercise: compute the Jacobian matrix")
  ###########################################################################
  # Compute the four elements of the Jacobian matrix
  J[0, 0] = ...
  J[0, 1] = ...
  J[1, 0] = ...
  J[1, 1] = ...

  # Compute and return the eigenvalues
  evals = np.linalg.eig(J)[0]
  return evals


# Compute eigenvalues of Jacobian
eig_1 = get_eig_Jacobian(x_fp_1, **pars)
eig_2 = get_eig_Jacobian(x_fp_2, **pars)
eig_3 = get_eig_Jacobian(x_fp_3, **pars)

print(eig_1, 'Stable point')
print(eig_2, 'Unstable point')
print(eig_3, 'Stable point')

Click for solution

Submit your feedback

# @title Submit your feedback
content_review(f"{feedback_prefix}_Compute_the_Jacobian_Exercise")

As is evident, the stable fixed points correspond to the negative eigenvalues, while unstable points correspond to at least one positive eigenvalue.

The sign of the eigenvalues is determined by the connectivity (interaction) between excitatory and inhibitory populations.

Below we investigate the effect of \(w_{EE}\) on the nullclines and the eigenvalues of the dynamical system.

* Critical change is referred to as pitchfork bifurcation.

Section 1.3: Effect of wEE on the nullclines and the eigenvalues

Interactive Demo 1.3: Nullclines position in the phase plane changes with parameter values

How do the nullclines move for different values of the parameter \(w_{EE}\)? What does this mean for fixed points and system activity?

Make sure you execute this cell to enable the widget!

# @title

# @markdown Make sure you execute this cell to enable the widget!


def plot_nullcline_diffwEE(wEE):
  """
    plot nullclines for different values of wEE
  """

  pars = default_pars(wEE=wEE)

  # plot the E, I nullclines
  Exc_null_rE = np.linspace(-0.01, .96, 100)
  Exc_null_rI = get_E_nullcline(Exc_null_rE, **pars)

  Inh_null_rI = np.linspace(-.01, .8, 100)
  Inh_null_rE = get_I_nullcline(Inh_null_rI, **pars)

  plt.figure(figsize=(12, 5.5))
  plt.subplot(121)
  plt.plot(Exc_null_rE, Exc_null_rI, 'b', label='E nullcline')
  plt.plot(Inh_null_rE, Inh_null_rI, 'r', label='I nullcline')
  plt.xlabel(r'$r_E$')
  plt.ylabel(r'$r_I$')
  plt.legend(loc='best')

  plt.subplot(222)
  pars['rE_init'], pars['rI_init'] = 0.2, 0.2
  rE, rI = simulate_wc(**pars)
  plt.plot(pars['range_t'], rE, 'b', label='E population', clip_on=False)
  plt.plot(pars['range_t'], rI, 'r', label='I population', clip_on=False)
  plt.ylabel('Activity')
  plt.legend(loc='best')
  plt.ylim(-0.05, 1.05)
  plt.title('E/I activity\nfor different initial conditions',
            fontweight='bold')

  plt.subplot(224)
  pars['rE_init'], pars['rI_init'] = 0.4, 0.1
  rE, rI = simulate_wc(**pars)
  plt.plot(pars['range_t'], rE, 'b', label='E population', clip_on=False)
  plt.plot(pars['range_t'], rI, 'r', label='I population', clip_on=False)
  plt.xlabel('t (ms)')
  plt.ylabel('Activity')
  plt.legend(loc='best')
  plt.ylim(-0.05, 1.05)

  plt.tight_layout()
  plt.show()


_ = widgets.interact(plot_nullcline_diffwEE, wEE=(6., 10., .01))

Click for solution

Submit your feedback

# @title Submit your feedback
content_review(f"{feedback_prefix}_Effect_of_wEE_Interactive_Demo_and_Discussion")

We can also investigate the effect of different \(w_{EI}\), \(w_{IE}\), \(w_{II}\), \(\tau_{E}\), \(\tau_{I}\), and \(I_{E}^{\text{ext}}\) on the stability of fixed points. In addition, we can also consider the perturbation of the parameters of the gain curve \(F(\cdot)\).

Section 1.4: Limit cycle - Oscillations

For some values of interaction terms (\(w_{EE}, w_{IE}, w_{EI}, w_{II}\)), the eigenvalues can become complex. When at least one pair of eigenvalues is complex, oscillations arise. The stability of oscillations is determined by the real part of the eigenvalues (+ve real part oscillations will grow, -ve real part oscillations will die out). The size of the complex part determines the frequency of oscillations.

For instance, if we use a different set of parameters, \(w_{EE}=6.4\), \(w_{EI}=4.8\), \(w_{IE}=6.\), \(w_{II}=1.2\), and \(I_{E}^{\text{ext}}=0.8\), then we shall observe that the E and I population activity start to oscillate! Please execute the cell below to check the oscillatory behavior.

Make sure you execute this cell to see the oscillations!

# @title

# @markdown Make sure you execute this cell to see the oscillations!

pars = default_pars(T=100.)
pars['wEE'], pars['wEI'] = 6.4, 4.8
pars['wIE'], pars['wII'] = 6.0, 1.2
pars['I_ext_E'] = 0.8
pars['rE_init'], pars['rI_init'] = 0.25, 0.25

rE, rI = simulate_wc(**pars)
plt.figure(figsize=(8, 5.5))
plt.plot(pars['range_t'], rE, 'b', label=r'$r_E$')
plt.plot(pars['range_t'], rI, 'r', label=r'$r_I$')
plt.xlabel('t (ms)')
plt.ylabel('Activity')
plt.legend(loc='best')
plt.show()
../../../_images/W2D4_Tutorial3_53_0.png

We can also understand the oscillations of the population behavior using the phase plane. By plotting a set of trajectories with different initial states, we can see that these trajectories will move in a circle instead of converging to a fixed point. This circle is called “limit cycle” and shows the periodic oscillations of the \(E\) and \(I\) population behavior under some conditions.

Let’s plot the phase plane using the previously defined functions.

Execute to visualize phase plane

# @markdown Execute to visualize phase plane

pars = default_pars(T=100.)
pars['wEE'], pars['wEI'] = 6.4, 4.8
pars['wIE'], pars['wII'] = 6.0, 1.2
pars['I_ext_E'] = 0.8


plt.figure(figsize=(7, 5.5))
my_plot_nullcline(pars)

# Find the correct fixed point
x_fp_1 = my_fp(pars, 0.8, 0.8)
if check_fp(pars, x_fp_1):
  plot_fp(x_fp_1, position=(0, 0), rotation=40)

my_plot_trajectories(pars, 0.2, 3,
                      'Sample trajectories \nwith different initial values')

my_plot_vector(pars)

plt.legend(loc=[1.01, 0.7])
plt.xlim(-0.05, 1.01)
plt.ylim(-0.05, 0.65)
plt.show()
../../../_images/W2D4_Tutorial3_56_0.png

Interactive Demo 1.4: Limit cycle and oscillations

From the above examples, the change of model parameters changes the shape of the nullclines and, accordingly, the behavior of the \(E\) and \(I\) populations from steady fixed points to oscillations. However, the shape of the nullclines is unable to fully determine the behavior of the network. The vector field also matters. To demonstrate this, here, we will investigate the effect of time constants on the population behavior. By changing the inhibitory time constant \(\tau_I\), the nullclines do not change, but the network behavior changes substantially from steady state to oscillations with different frequencies.

Such a dramatic change in the system behavior is referred to as a bifurcation.


Please execute the code below to check this out.

Make sure you execute this cell to enable the widget!

# @title

# @markdown Make sure you execute this cell to enable the widget!


def time_constant_effect(tau_i=0.5):

  pars = default_pars(T=100.)
  pars['wEE'], pars['wEI'] = 6.4, 4.8
  pars['wIE'], pars['wII'] = 6.0, 1.2
  pars['I_ext_E'] = 0.8

  pars['tau_I'] = tau_i

  Exc_null_rE = np.linspace(0.0, .9, 100)
  Inh_null_rI = np.linspace(0.0, .6, 100)

  Exc_null_rI = get_E_nullcline(Exc_null_rE, **pars)
  Inh_null_rE = get_I_nullcline(Inh_null_rI, **pars)

  plt.figure(figsize=(12.5, 5.5))

  plt.subplot(121)  # nullclines
  plt.plot(Exc_null_rE, Exc_null_rI, 'b', label='E nullcline', zorder=2)
  plt.plot(Inh_null_rE, Inh_null_rI, 'r', label='I nullcline', zorder=2)
  plt.xlabel(r'$r_E$')
  plt.ylabel(r'$r_I$')

  # fixed point
  x_fp_1 = my_fp(pars, 0.5, 0.5)
  plt.plot(x_fp_1[0], x_fp_1[1], 'ko', zorder=2)

  eig_1 = get_eig_Jacobian(x_fp_1, **pars)

  # trajectories
  for ie in range(5):
    for ii in range(5):
      pars['rE_init'], pars['rI_init'] = 0.1 * ie, 0.1 * ii
      rE_tj, rI_tj = simulate_wc(**pars)
      plt.plot(rE_tj, rI_tj, 'k', alpha=0.3, zorder=1)

  # vector field
  EI_grid_E = np.linspace(0., 1.0, 20)
  EI_grid_I = np.linspace(0., 0.6, 20)
  rE, rI = np.meshgrid(EI_grid_E, EI_grid_I)
  drEdt, drIdt = EIderivs(rE, rI, **pars)
  n_skip = 2
  plt.quiver(rE[::n_skip, ::n_skip], rI[::n_skip, ::n_skip],
              drEdt[::n_skip, ::n_skip], drIdt[::n_skip, ::n_skip],
              angles='xy', scale_units='xy', scale=10, facecolor='c')
  plt.title(r'$\tau_I=$'+'%.1f ms' % tau_i)

  plt.subplot(122)  # sample E/I trajectories
  pars['rE_init'], pars['rI_init'] = 0.25, 0.25
  rE, rI = simulate_wc(**pars)
  plt.plot(pars['range_t'], rE, 'b', label=r'$r_E$')
  plt.plot(pars['range_t'], rI, 'r', label=r'$r_I$')
  plt.xlabel('t (ms)')
  plt.ylabel('Activity')
  plt.title(r'$\tau_I=$'+'%.1f ms' % tau_i)
  plt.legend(loc='best')
  plt.tight_layout()
  plt.show()


_ = widgets.interact(time_constant_effect, tau_i=(0.2, 3, .1))
../../../_images/W2D4_Tutorial3_60_1.png

Both \(\tau_E\) and \(\tau_I\) feature in the Jacobian of the two population network (eq 7). So here is seems that the by increasing \(\tau_I\) the eigenvalues corresponding to the stable fixed point are becoming complex.

Intuitively, when \(\tau_I\) is smaller, inhibitory activity changes faster than excitatory activity. As inhibition exceeds above a certain value, high inhibition inhibits excitatory population but that in turns means that inhibitory population gets smaller input (from the exc. connection). So inhibition decreases rapidly. But this means that excitation recovers – and so on …

Submit your feedback

# @title Submit your feedback
content_review(f"{feedback_prefix}_Limit_cycle_and_oscillations_Interactive_Demo")

Section 2: Inhibition-stabilized network (ISN)

Section 2.1: Inhibition-stabilized network

As described above, one can obtain the linear approximation around the fixed point as

(337)\[\begin{equation} \frac{d}{dr} \vec{R} = \left[ {\begin{array} \displaystyle{\frac{\partial G_E}{\partial r_E}} & \displaystyle{\frac{\partial G_E}{\partial r_I}} \\ \displaystyle\frac{\partial G_I}{\partial r_E} & \displaystyle\frac{\partial G_I}{\partial r_I} \\ \end{array} } \right] \vec{R}, \end{equation}\]

where \(\vec{R} = [r_E, r_I]^{\rm T}\) is the vector of the E/I activity.

Let’s direct our attention to the excitatory subpopulation which follows:


(338)\[\begin{equation} \frac{dr_E}{dt} = \frac{\partial G_E}{\partial r_E}\cdot r_E + \frac{\partial G_E}{\partial r_I} \cdot r_I \end{equation}\]

Recall that, around fixed point \((r_E^*, r_I^*)\):


(339)\[\begin{align} \frac{\partial}{\partial r_E}G_E(r_E^*, r_I^*) &= \frac{1}{\tau_E} [-1 + w_{EE} F'_{E}(w_{EE}r_E^* -w_{EI}r_I^* + I^{\text{ext}}_E; \alpha_E, \theta_E)] &\qquad (8) \\ \frac{\partial}{\partial r_I}G_E(r_E^*, r_I^*) &= \frac{1}{\tau_E} [-w_{EI} F'_{E}(w_{EE}r_E^* -w_{EI}r_I^* + I^{\text{ext}}_E; \alpha_E, \theta_E)] &\qquad (9)\\ \frac{\partial}{\partial r_E}G_I(r_E^*, r_I^*) &= \frac{1}{\tau_I} [w_{IE} F'_{I}(w_{IE}r_E^* -w_{II}r_I^* + I^{\text{ext}}_I; \alpha_I, \theta_I)] &\qquad (10) \\ \frac{\partial}{\partial r_I}G_I(r_E^*, r_I^*) &= \frac{1}{\tau_I} [-1-w_{II} F'_{I}(w_{IE}r_E^* -w_{II}r_I^* + I^{\text{ext}}_I; \alpha_I, \theta_I)] &\qquad (11) \end{align}\]

From Equation. (8), it is clear that \(\displaystyle{\frac{\partial G_E}{\partial r_I}}\) is negative since the \(\displaystyle{\frac{dF}{dx}}\) is always positive. It can be understood by that the recurrent inhibition from the inhibitory activity (\(I\)) can reduce the excitatory (\(E\)) activity. However, as described above, \(\displaystyle{\frac{\partial G_E}{\partial r_E}}\) has negative terms related to the “leak” effect, and positive terms related to the recurrent excitation. Therefore, it leads to two different regimes:

  • \(\displaystyle{\frac{\partial}{\partial r_E}G_E(r_E^*, r_I^*)}<0\), noninhibition-stabilized network (non-ISN) regime

  • \(\displaystyle{\frac{\partial}{\partial r_E}G_E(r_E^*, r_I^*)}>0\), inhibition-stabilized network (ISN) regime

Coding Exercise 2.1: Compute \(\displaystyle{\frac{\partial G_E}{\partial r_E}}\)

Implement the function to calculate the \(\displaystyle{\frac{\partial G_E}{\partial r_E}}\) for the default parameters, and the parameters of the limit cycle case.

def get_dGdE(fp, tau_E, a_E, theta_E, wEE, wEI, I_ext_E, **other_pars):
  """
  Compute dGdE

  Args:
    fp   : fixed point (E, I), array
    Other arguments are parameters of the Wilson-Cowan model

  Returns:
    J    : the 2x2 Jacobian matrix
  """
  rE, rI = fp

  ##########################################################################
  # TODO for students: compute dGdrE and disable the error
  raise NotImplementedError("Student exercise: compute the dG/dE, Eq. (13)")
  ##########################################################################
  # Calculate the J[0,0]
  dGdrE = ...

  return dGdrE


# Get fixed points
pars = default_pars()
x_fp_1 = my_fp(pars, 0.1, 0.1)
x_fp_2 = my_fp(pars, 0.3, 0.3)
x_fp_3 = my_fp(pars, 0.8, 0.6)

# Compute dGdE
dGdrE1 = get_dGdE(x_fp_1, **pars)
dGdrE2 = get_dGdE(x_fp_2, **pars)
dGdrE3 = get_dGdE(x_fp_3, **pars)

print(f'For the default case:')
print(f'dG/drE(fp1) = {dGdrE1:.3f}')
print(f'dG/drE(fp2) = {dGdrE2:.3f}')
print(f'dG/drE(fp3) = {dGdrE3:.3f}')

print('\n')

pars = default_pars(wEE=6.4, wEI=4.8, wIE=6.0, wII=1.2, I_ext_E=0.8)
x_fp_lc = my_fp(pars, 0.8, 0.8)

dGdrE_lc = get_dGdE(x_fp_lc, **pars)

print('For the limit cycle case:')
print(f'dG/drE(fp_lc) = {dGdrE_lc:.3f}')

SAMPLE OUTPUT

For the default case:
dG/drE(fp1) = -0.650
dG/drE(fp2) = 1.519
dG/drE(fp3) = -0.706


For the limit cycle case:
dG/drE(fp_lc) = 0.837

Click for solution

Submit your feedback

# @title Submit your feedback
content_review(f"{feedback_prefix}_Compute_dGdrE_Exercise")

Section 2.2: Nullcline analysis of the ISN

Recall that the E nullcline follows


(340)\[\begin{equation} r_E = F_E(w_{EE}r_E -w_{EI}r_I + I^{\text{ext}}_E;a_E,\theta_E). \end{equation}\]

That is, the firing rate \(r_E\) can be a function of \(r_I\). Let’s take the derivative of \(r_E\) over \(r_I\), and obtain


(341)\[\begin{align} &\frac{dr_E}{dr_I} = F_E' \cdot (w_{EE}\frac{dr_E}{dr_I} -w_{EI}) \iff \\ &(1-F_E'w_{EE})\frac{dr_E}{dr_I} = -F_E' w_{EI} \iff \\ &\frac{dr_E}{dr_I} = \frac{F_E' w_{EI}}{F_E'w_{EE}-1}. \end{align}\]

That is, in the phase plane rI-rE-plane, we can obtain the slope along the E nullcline as


(342)\[\begin{equation} \frac{dr_I}{dr_E} = \frac{F_E'w_{EE}-1}{F_E' w_{EI}} \qquad (12) \end{equation}\]

Similarly, we can obtain the slope along the I nullcline as

(343)\[\begin{equation} \frac{dr_I}{dr_E} = \frac{F_I'w_{IE}}{F_I' w_{II}+1} \qquad (13) \end{equation}\]

Then, we can find that \(\Big{(} \displaystyle{\frac{dr_I}{dr_E}} \Big{)}_{\rm I-nullcline} >0\) in Equation (13).


However, in Equation (12), the sign of \(\Big{(} \displaystyle{\frac{dr_I}{dr_E}} \Big{)}_{\rm E-nullcline}\) depends on the sign of \((F_E'w_{EE}-1)\). Note that, \((F_E'w_{EE}-1)\) is the same as what we show above (Equation (8)). Therefore, we can have the following results:

  • \(\Big{(} \displaystyle{\frac{dr_I}{dr_E}} \Big{)}_{\rm E-nullcline}<0\), noninhibition-stabilized network (non-ISN) regime

  • \(\Big{(} \displaystyle{\frac{dr_I}{dr_E}} \Big{)}_{\rm E-nullcline}>0\), inhibition-stabilized network (ISN) regime


In addition, it is important to point out the following two conclusions:

Conclusion 1: The stability of a fixed point can determine the relationship between the slopes Equations (12) and (13). As discussed above, the fixed point is stable when the Jacobian matrix (\(J\) in Equation (7)) has two eigenvalues with a negative real part, which indicates a positive determinant of \(J\), i.e., \(\text{det}(J)>0\).

From the Jacobian matrix definition and from Equations (8-11), we can obtain:

(344)\[\begin{equation} J = \left[ {\begin{array} \displaystyle{\frac{1}{\tau_E}(w_{EE}F_E'-1)} & \displaystyle{-\frac{1}{\tau_E}w_{EI}F_E'}\\[1mm] \displaystyle {\frac{1}{\tau_I}w_{IE}F_I'}& \displaystyle {\frac{1}{\tau_I}(-w_{II}F_I'-1)} \\ \end{array} } \right] \end{equation}\]

Note that, if we let


(345)\[\begin{equation} T= \left[ { \begin{matrix} \displaystyle{\tau_E} & \displaystyle{0} \\ \displaystyle 0& \displaystyle \tau_I \end{matrix} } \right], F= \left[ { \begin{matrix} \displaystyle{F_E'} & \displaystyle{0} \\ \displaystyle 0& \displaystyle F_I' \end{matrix} } \right] \text{, and } W= \left[ { \begin{matrix} \displaystyle{w_{EE}} & \displaystyle{-w_{EI}} \\ \displaystyle w_{IE}& \displaystyle -w_{II} \end{matrix} } \right] \end{equation}\]

then, using matrix notation, \(J=T^{-1}(F W - I)\) where \(I\) is the identity matrix, i.e., \(I = \begin{bmatrix} 1 & 0 \\ 0 & 1 \end{bmatrix}.\)


Therefore, \(\det{(J)}=\det{(T^{-1}(F W - I))}=(\det{(T^{-1})})(\det{(F W - I)}).\)

Since \(\det{(T^{-1})}>0\), as time constants are positive by definition, the sign of \(\det{(J)}\) is the same as the sign of \(\det{(F W - I)}\), and so

\[\det{(FW - I)} = (F_E' w_{EI})(F_I'w_{IE}) - (F_I' w_{II} + 1)(F_E'w_{EE} - 1) > 0.\]

Then, combining this with Equations (12) and (13), we can obtain

(346)\[\begin{equation} \frac{\Big{(} \displaystyle{\frac{dr_I}{dr_E}} \Big{)}_{\rm I-nullcline}}{\Big{(} \displaystyle{\frac{dr_I}{dr_E}} \Big{)}_{\rm E-nullcline}} > 1. \end{equation}\]

Therefore, at the stable fixed point, I nullcline has a steeper slope than the E nullcline.


Conclusion 2: Effect of adding input to the inhibitory population.

While adding the input \(\delta I^{\rm ext}_I\) into the inhibitory population, we can find that the E nullcline (Equation (5)) stays the same, while the I nullcline has a pure left shift: the original I nullcline equation,


(347)\[\begin{equation} r_I = F_I(w_{IE}r_E-w_{II}r_I + I^{\text{ext}}_I ; \alpha_I, \theta_I) \end{equation}\]

remains true if we take \(I^{\text{ext}}_I \rightarrow I^{\text{ext}}_I +\delta I^{\rm ext}_I\) and \(r_E\rightarrow r_E'=r_E-\frac{\delta I^{\rm ext}_I}{w_{IE}}\) to obtain


(348)\[\begin{equation} r_I = F_I(w_{IE}r_E'-w_{II}r_I + I^{\text{ext}}_I +\delta I^{\rm ext}_I; \alpha_I, \theta_I) \end{equation}\]

Putting these points together, we obtain the phase plane pictures shown below. After adding input to the inhibitory population, it can be seen in the trajectories above and the phase plane below that, in an ISN, \(r_I\) will increase first but then decay to the new fixed point in which both \(r_I\) and \(r_E\) are decreased compared to the original fixed point. However, by adding \(\delta I^{\rm ext}_I\) into a non-ISN, \(r_I\) will increase while \(r_E\) will decrease.

Interactive Demo 2.2: Nullclines of Example ISN and non-ISN

In this interactive widget, we inject excitatory (\(I^{\text{ext}}_I>0\)) or inhibitory (\(I^{\text{ext}}_I<0\)) drive into the inhibitory population when the system is at its equilibrium (with parameters \(w_{EE}=6.4\), \(w_{EI}=4.8\), \(w_{IE}=6.\), \(w_{II}=1.2\), \(I_{E}^{\text{ext}}=0.8\), \(\tau_I = 0.8\), and \(I^{\text{ext}}_I=0\)). How does the firing rate of the \(I\) population changes with excitatory vs inhibitory drive into the inhibitory population?

Make sure you execute this cell to enable the widget!

# @title

# @markdown Make sure you execute this cell to enable the widget!

pars = default_pars(T=50., dt=0.1)
pars['wEE'], pars['wEI'] = 6.4, 4.8
pars['wIE'], pars['wII'] = 6.0, 1.2
pars['I_ext_E'] = 0.8
pars['tau_I'] = 0.8


def ISN_I_perturb(dI=0.1):
  Lt = len(pars['range_t'])
  pars['I_ext_I'] = np.zeros(Lt)
  pars['I_ext_I'][int(Lt / 2):] = dI

  pars['rE_init'], pars['rI_init'] = 0.6, 0.26
  rE, rI = simulate_wc(**pars)

  plt.figure(figsize=(8, 1.5))

  plt.plot(pars['range_t'], pars['I_ext_I'], 'k')
  plt.xlabel('t (ms)')
  plt.ylabel(r'$I_I^{\mathrm{ext}}$')
  plt.ylim(pars['I_ext_I'].min() - 0.01, pars['I_ext_I'].max() + 0.01)
  plt.show()

  plt.figure(figsize=(8, 4.5))
  plt.plot(pars['range_t'], rE, 'b', label=r'$r_E$')
  plt.plot(pars['range_t'], rE[int(Lt / 2) - 1] * np.ones(Lt), 'b--')
  plt.plot(pars['range_t'], rI, 'r', label=r'$r_I$')
  plt.plot(pars['range_t'], rI[int(Lt / 2) - 1] * np.ones(Lt), 'r--')
  plt.ylim(0, 0.8)
  plt.xlabel('t (ms)')
  plt.ylabel('Activity')
  plt.legend(loc='best')
  plt.show()


_ = widgets.interact(ISN_I_perturb, dI=(-0.2, 0.21, .05))

Click for solution

Submit your feedback

# @title Submit your feedback
content_review(f"{feedback_prefix}_Nullclines_of_ISN_and_nonISN_Interactive_Demo_and_Discussion")

Section 3: Fixed point and working memory

The input into the neurons measured in the experiment is often very noisy (links). Here, the noisy synaptic input current is modeled as an Ornstein-Uhlenbeck (OU)process, which has been discussed several times in the previous tutorials.

Make sure you execute this cell to enable the function my_OU and plot the input current!

# @markdown Make sure you execute this cell to enable the function my_OU and plot the input current!


def my_OU(pars, sig, myseed=False):
  """
  Expects:
  pars       : parameter dictionary
  sig        : noise amplitute
  myseed     : random seed. int or boolean

  Returns:
  I          : Ornstein-Uhlenbeck input current
  """

  # Retrieve simulation parameters
  dt, range_t = pars['dt'], pars['range_t']
  Lt = range_t.size
  tau_ou = pars['tau_ou']  # [ms]

  # set random seed
  if myseed:
      np.random.seed(seed=myseed)
  else:
      np.random.seed()

  # Initialize
  noise = np.random.randn(Lt)
  I_ou = np.zeros(Lt)
  I_ou[0] = noise[0] * sig

  # generate OU
  for it in range(Lt-1):
      I_ou[it+1] = (I_ou[it]
                    + dt / tau_ou * (0. - I_ou[it])
                    + np.sqrt(2 * dt / tau_ou) * sig * noise[it + 1])
  return I_ou


pars = default_pars(T=50)
pars['tau_ou'] = 1.  # [ms]
sig_ou = 0.1
I_ou = my_OU(pars, sig=sig_ou, myseed=2020)
plt.figure(figsize=(8, 5.5))
plt.plot(pars['range_t'], I_ou, 'b')
plt.xlabel('Time (ms)')
plt.ylabel(r'$I_{\mathrm{OU}}$')
plt.show()
../../../_images/W2D4_Tutorial3_83_0.png

With the default parameters, the system fluctuates around a resting state with the noisy input.

Execute this cell to plot activity with noisy input current

# @markdown Execute this cell to plot activity with noisy input current
pars = default_pars(T=100)
pars['tau_ou'] = 1.  # [ms]
sig_ou = 0.1
pars['I_ext_E'] = my_OU(pars, sig=sig_ou, myseed=20201)
pars['I_ext_I'] = my_OU(pars, sig=sig_ou, myseed=20202)

pars['rE_init'], pars['rI_init'] = 0.1, 0.1
rE, rI = simulate_wc(**pars)

plt.figure(figsize=(8, 5.5))
ax = plt.subplot(111)
ax.plot(pars['range_t'], rE, 'b', label='E population')
ax.plot(pars['range_t'], rI, 'r', label='I population')
ax.set_xlabel('t (ms)')
ax.set_ylabel('Activity')
ax.legend(loc='best')
plt.show()
../../../_images/W2D4_Tutorial3_86_0.png

Interactive Demo 3: Short pulse induced persistent activity

Then, let’s use a brief 10-ms positive current to the E population when the system is at its equilibrium. When this amplitude (SE below) is sufficiently large, a persistent activity is produced that outlasts the transient input. What is the firing rate of the persistent activity, and what is the critical input strength? Try to understand the phenomena from the above phase-plane analysis.

Make sure you execute this cell to enable the widget!

# @title

# @markdown Make sure you execute this cell to enable the widget!


def my_inject(pars, t_start, t_lag=10.):
  """
  Expects:
  pars       : parameter dictionary
  t_start    : pulse starts [ms]
  t_lag      : pulse lasts  [ms]

  Returns:
  I          : extra pulse time
  """

  # Retrieve simulation parameters
  dt, range_t = pars['dt'], pars['range_t']
  Lt = range_t.size

  # Initialize
  I = np.zeros(Lt)

  # pulse timing
  N_start = int(t_start / dt)
  N_lag = int(t_lag / dt)
  I[N_start:N_start + N_lag] = 1.

  return I


pars = default_pars(T=100)
pars['tau_ou'] = 1.  # [ms]
sig_ou = 0.1
pars['I_ext_I'] = my_OU(pars, sig=sig_ou, myseed=2021)
pars['rE_init'], pars['rI_init'] = 0.1, 0.1

# pulse
I_pulse = my_inject(pars, t_start=20., t_lag=10.)
L_pulse = sum(I_pulse > 0.)


def WC_with_pulse(SE=0.):
  pars['I_ext_E'] = my_OU(pars, sig=sig_ou, myseed=2022)
  pars['I_ext_E'] += SE * I_pulse

  rE, rI = simulate_wc(**pars)

  plt.figure(figsize=(8, 5.5))
  ax = plt.subplot(111)
  ax.plot(pars['range_t'], rE, 'b', label='E population')
  ax.plot(pars['range_t'], rI, 'r', label='I population')

  ax.plot(pars['range_t'][I_pulse > 0.], 1.0*np.ones(L_pulse), 'r', lw=3.)
  ax.text(25, 1.05, 'stimulus on', horizontalalignment='center',
          verticalalignment='bottom')
  ax.set_ylim(-0.03, 1.2)
  ax.set_xlabel('t (ms)')
  ax.set_ylabel('Activity')
  ax.legend(loc='best')
  plt.show()


_ = widgets.interact(WC_with_pulse, SE=(0.0, 1.0, .05))

Click for solution

Submit your feedback

# @title Submit your feedback
content_review(f"{feedback_prefix}_Persistent_activity_Interactive_Demo_and_Discussion")

Explore what happens when a second, brief current is applied to the inhibitory population.